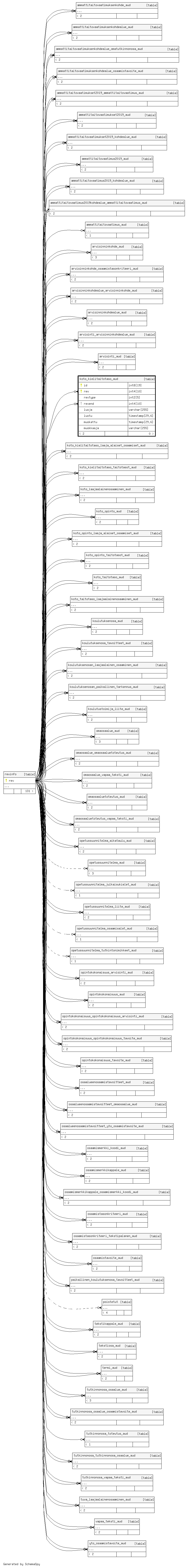
Columns
| Column | Type | Size | Nulls | Auto | Default | Children | Parents | Comments | |||
|---|---|---|---|---|---|---|---|---|---|---|---|
| id | int8 | 19 | null |
|
|
||||||
| rev | int4 | 10 | null |
|
|
||||||
| revtype | int2 | 5 | √ | null |
|
|
|||||
| revend | int4 | 10 | √ | null |
|
|
|||||
| luoja | varchar | 255 | √ | null |
|
|
|||||
| luotu | timestamp | 29,6 | √ | null |
|
|
|||||
| muokattu | timestamp | 29,6 | √ | null |
|
|
|||||
| muokkaaja | varchar | 255 | √ | null |
|
|
Indexes
| Constraint Name | Type | Sort | Column(s) |
|---|---|---|---|
| koto_kielitaitotaso_aud_pkey | Primary key | Asc/Asc | id + rev |



