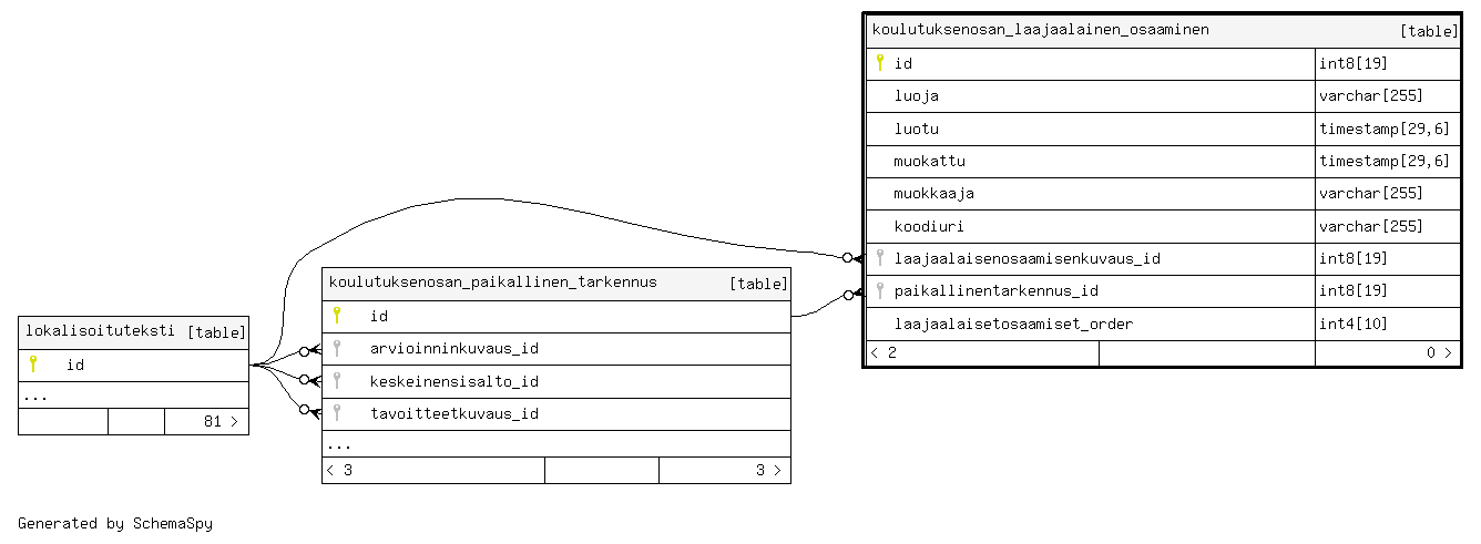
Columns
| Column | Type | Size | Nulls | Auto | Default | Children | Parents | Comments | |||
|---|---|---|---|---|---|---|---|---|---|---|---|
| id | int8 | 19 | null |
|
|
||||||
| luoja | varchar | 255 | √ | null |
|
|
|||||
| luotu | timestamp | 29,6 | √ | null |
|
|
|||||
| muokattu | timestamp | 29,6 | √ | null |
|
|
|||||
| muokkaaja | varchar | 255 | √ | null |
|
|
|||||
| koodiuri | varchar | 255 | √ | null |
|
|
|||||
| laajaalaisenosaamisenkuvaus_id | int8 | 19 | √ | null |
|
|
|||||
| paikallinentarkennus_id | int8 | 19 | √ | null |
|
|
|||||
| laajaalaisetosaamiset_order | int4 | 10 | √ | null |
|
|
Indexes
| Constraint Name | Type | Sort | Column(s) |
|---|---|---|---|
| koulutuksenosan_laajaalainen_osaaminen_pkey | Primary key | Asc | id |

