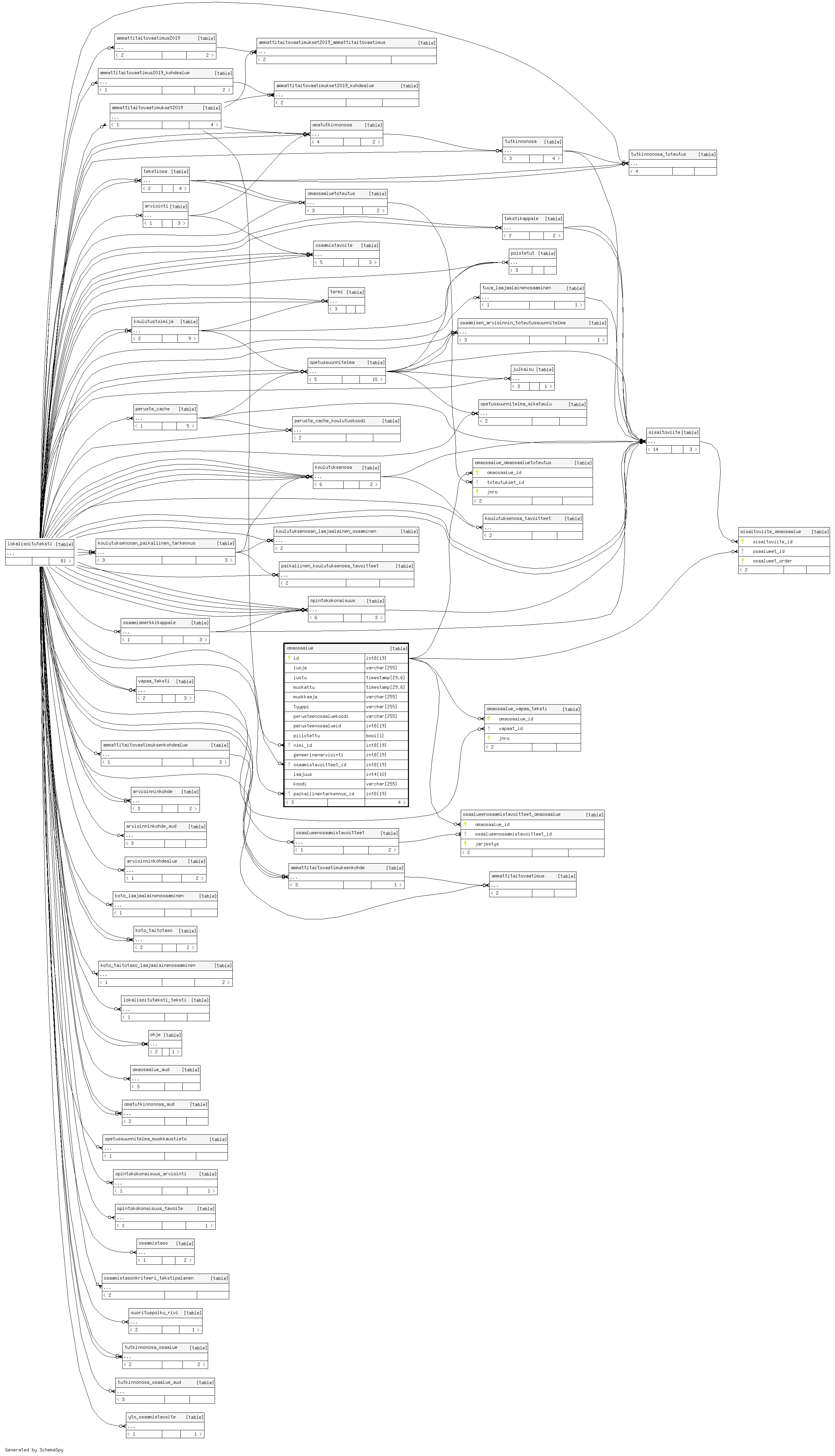
Columns
| Column | Type | Size | Nulls | Auto | Default | Children | Parents | Comments | ||||||||||||
|---|---|---|---|---|---|---|---|---|---|---|---|---|---|---|---|---|---|---|---|---|
| id | int8 | 19 | null |
|
|
|||||||||||||||
| luoja | varchar | 255 | √ | null |
|
|
||||||||||||||
| luotu | timestamp | 29,6 | √ | null |
|
|
||||||||||||||
| muokattu | timestamp | 29,6 | √ | null |
|
|
||||||||||||||
| muokkaaja | varchar | 255 | √ | null |
|
|
||||||||||||||
| tyyppi | varchar | 255 | null |
|
|
|||||||||||||||
| perusteenosaaluekoodi | varchar | 255 | √ | null |
|
|
||||||||||||||
| perusteenosaalueid | int8 | 19 | √ | null |
|
|
||||||||||||||
| piilotettu | bool | 1 | null |
|
|
|||||||||||||||
| nimi_id | int8 | 19 | √ | null |
|
|
||||||||||||||
| geneerinenarviointi | int8 | 19 | √ | null |
|
|
||||||||||||||
| osaamistavoitteet_id | int8 | 19 | √ | null |
|
|
||||||||||||||
| laajuus | int4 | 10 | √ | null |
|
|
||||||||||||||
| koodi | varchar | 255 | √ | null |
|
|
||||||||||||||
| paikallinentarkennus_id | int8 | 19 | √ | null |
|
|
Indexes
| Constraint Name | Type | Sort | Column(s) |
|---|---|---|---|
| omaosaalue_pkey | Primary key | Asc | id |

