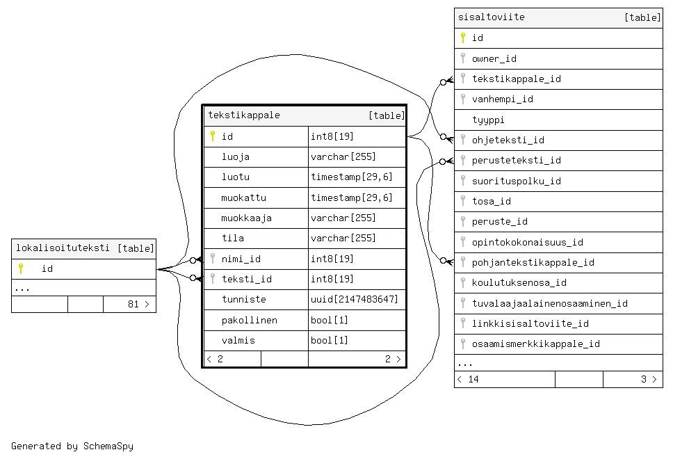
Columns
| Column | Type | Size | Nulls | Auto | Default | Children | Parents | Comments | ||||||
|---|---|---|---|---|---|---|---|---|---|---|---|---|---|---|
| id | int8 | 19 | null |
|
|
|||||||||
| luoja | varchar | 255 | √ | null |
|
|
||||||||
| luotu | timestamp | 29,6 | √ | null |
|
|
||||||||
| muokattu | timestamp | 29,6 | √ | null |
|
|
||||||||
| muokkaaja | varchar | 255 | √ | null |
|
|
||||||||
| tila | varchar | 255 | null |
|
|
|||||||||
| nimi_id | int8 | 19 | √ | null |
|
|
||||||||
| teksti_id | int8 | 19 | √ | null |
|
|
||||||||
| tunniste | uuid | 2147483647 | √ | null |
|
|
||||||||
| pakollinen | bool | 1 | √ | null |
|
|
||||||||
| valmis | bool | 1 | √ | null |
|
|
Indexes
| Constraint Name | Type | Sort | Column(s) |
|---|---|---|---|
| tekstikappale_pkey | Primary key | Asc | id |
| tekstikappale_nimi_id_index | Performance | Asc | nimi_id |
| tekstikappale_teksti_id_index | Performance | Asc | teksti_id |

