oppijanumerorekisteri
.public
Tables
(current)
Columns
Constraints
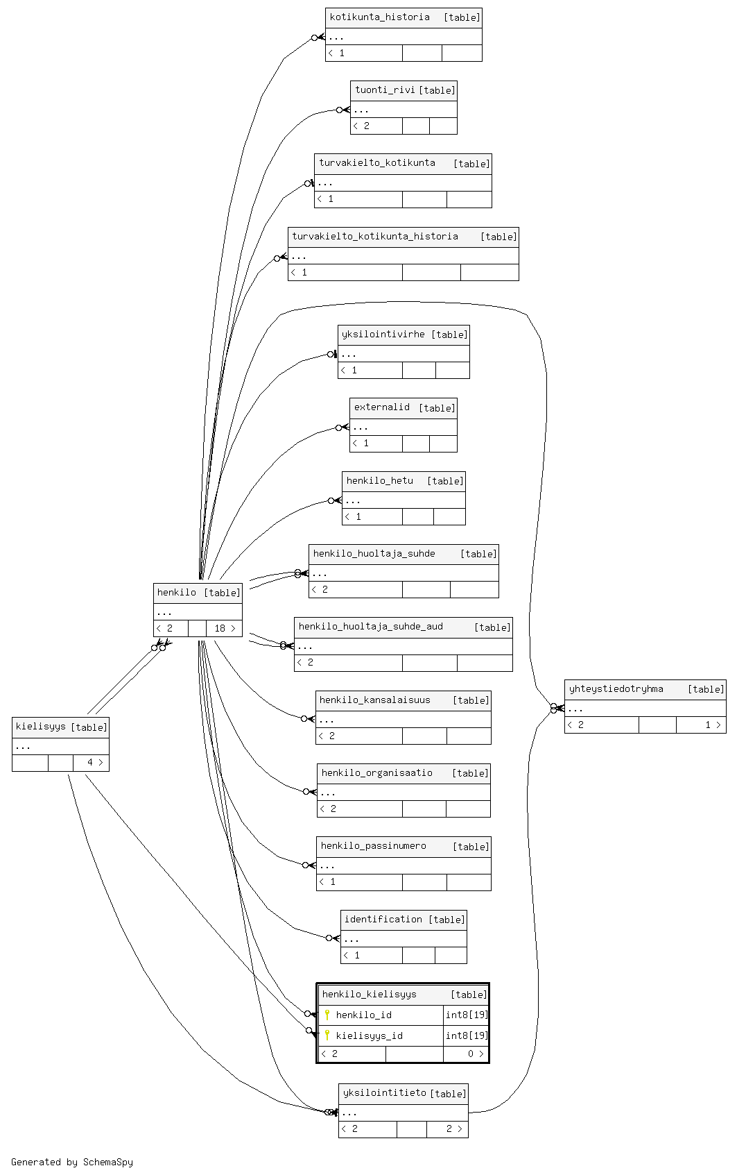
Relationships
Orphan Tables
Anomalies
Routines
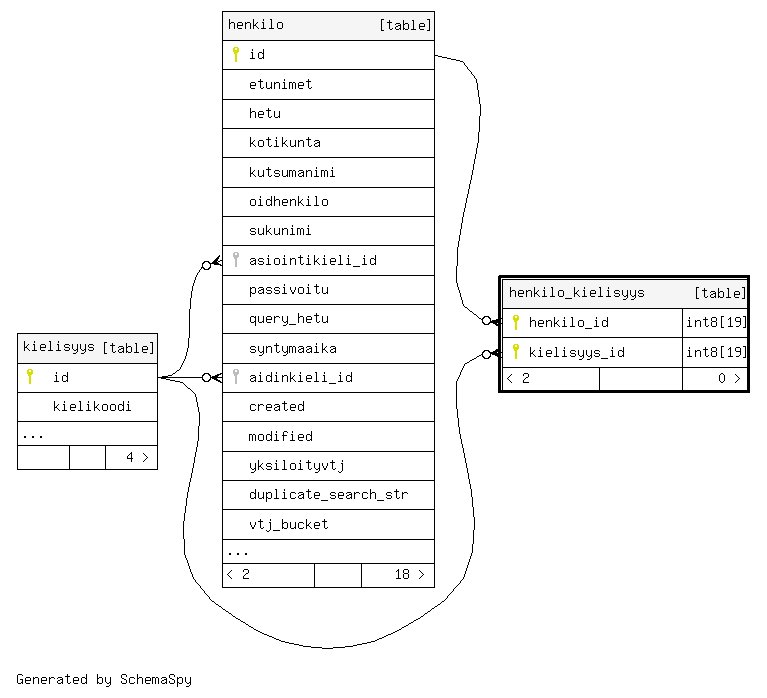
henkilo_kielisyys
Columns
Column
Type
Size
Nulls
Auto
Default
Children
Parents
Comments
henkilo_id
int8
19
null
henkilo
.id
fk41b7e277620670b2
R
Viittaustaulu, yhdellä henkilöllä voi olla useampi äidinkieli ja asiointikieli.
kielisyys_id
int8
19
null
kielisyys
.id
fk41b7e27769456172
R
Kielisyyden kantaid.
Indexes
Constraint Name
Type
Sort
Column(s)
henkilo_kielisyys_pkey
Primary key
Asc
/
Asc
henkilo_id + kielisyys_id
Relationships
Close relationships within degrees of separation
One
Two degrees