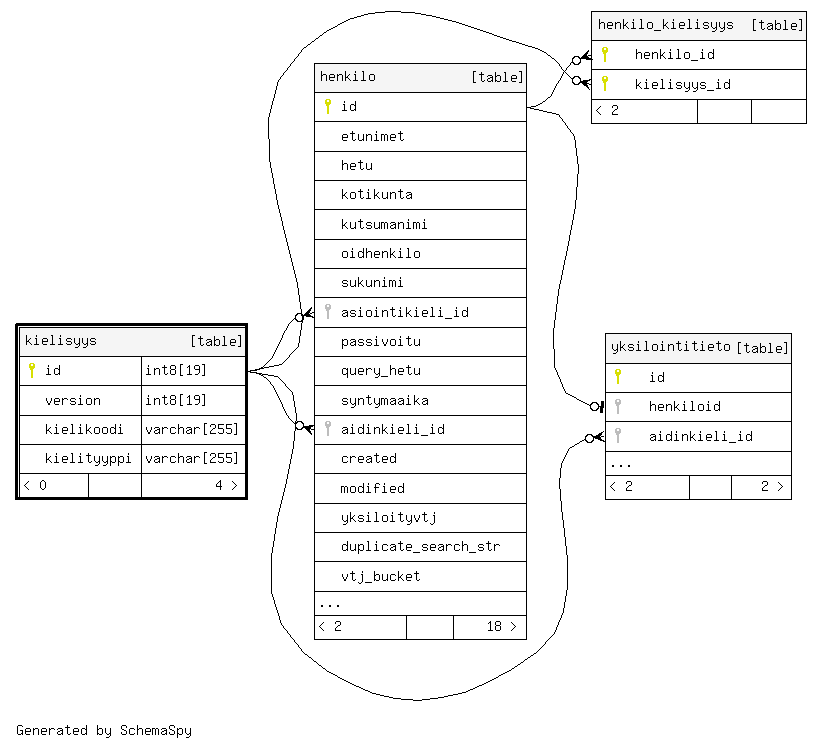
Columns
| Column | Type | Size | Nulls | Auto | Default | Children | Parents | Comments | ||||||||||||
|---|---|---|---|---|---|---|---|---|---|---|---|---|---|---|---|---|---|---|---|---|
| id | int8 | 19 | null |
|
|
Kansalaisuuden tietokantaid. |
||||||||||||||
| version | int8 | 19 | null |
|
|
Tekninen, optimistinen lukitus. |
||||||||||||||
| kielikoodi | varchar | 255 | √ | null |
|
|
Kansalaisuuden kielen koodi, Koodisto: kieli. |
|||||||||||||
| kielityyppi | varchar | 255 | √ | null |
|
|
Kansalaisuuden kielen tyyppi. |
Indexes
| Constraint Name | Type | Sort | Column(s) |
|---|---|---|---|
| kielisyys_pkey | Primary key | Asc | id |
| kielisyys_kielikoodi_key | Must be unique | Asc | kielikoodi |

