Columns
| Column | Type | Size | Nulls | Auto | Default | Children | Parents | Comments | ||||||
|---|---|---|---|---|---|---|---|---|---|---|---|---|---|---|
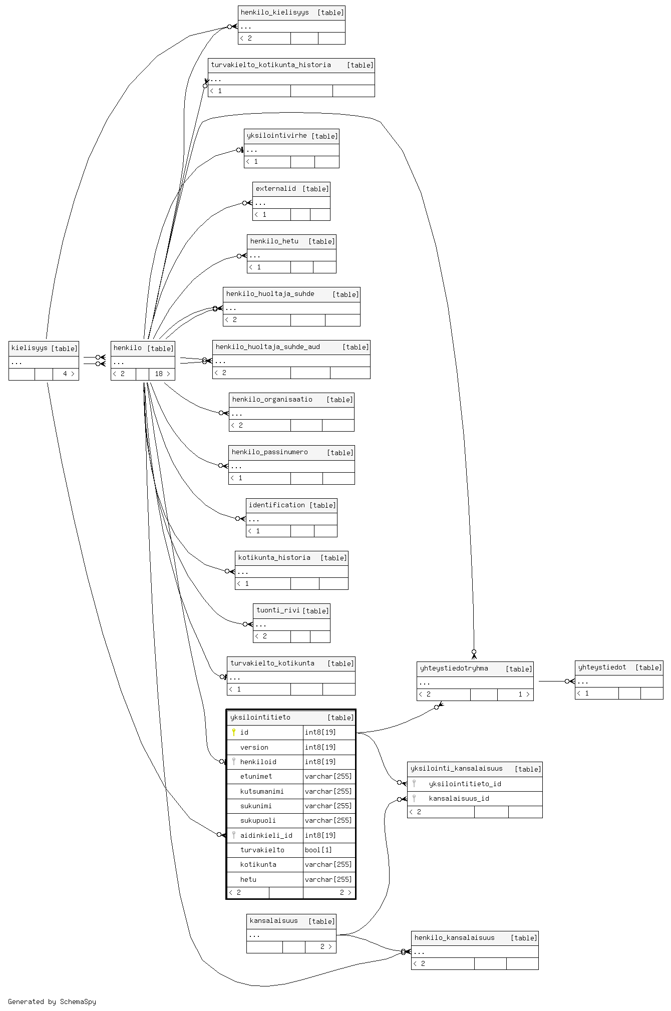
| id | int8 | 19 | null |
|
|
Tekninen, yksilöintitiedon tietokantaid. |
||||||||
| version | int8 | 19 | null |
|
|
Tekninen, optimistinen lukitus. |
||||||||
| henkiloid | int8 | 19 | null |
|
|
Henkilön uniikki oid tunniste. |
||||||||
| etunimet | varchar | 255 | √ | null |
|
|
Henkilön etunimet. |
|||||||
| kutsumanimi | varchar | 255 | √ | null |
|
|
Henkilön kutsumanimi. |
|||||||
| sukunimi | varchar | 255 | √ | null |
|
|
Henkilön sukunimi. |
|||||||
| sukupuoli | varchar | 255 | √ | null |
|
|
Henkilön sukupuoli. |
|||||||
| aidinkieli_id | int8 | 19 | √ | null |
|
|
Henkilön yksilöintitiedot VTJ:stä tai manuaalisesti luotuna joilla voidaan korvata henkilön perustiedot. |
|||||||
| turvakielto | bool | 1 | false |
|
|
Onko henkilö asetettu turvakieltoon. |
||||||||
| kotikunta | varchar | 255 | √ | null |
|
|
Henkilön kotikunta. |
|||||||
| hetu | varchar | 255 | √ | null |
|
|
Henkilön hetu. |
Indexes
| Constraint Name | Type | Sort | Column(s) |
|---|---|---|---|
| yksilointi_tiedot_pkey | Primary key | Asc | id |
| yksilointi_tiedot_henkiloid_key | Must be unique | Asc | henkiloid |

