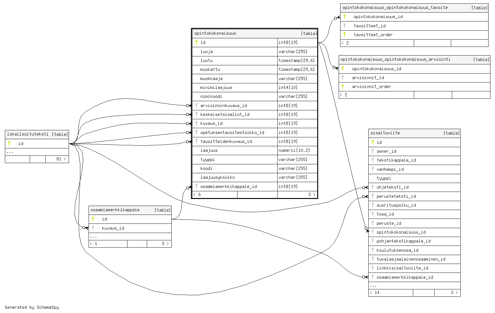
Columns
| Column | Type | Size | Nulls | Auto | Default | Children | Parents | Comments | |||||||||
|---|---|---|---|---|---|---|---|---|---|---|---|---|---|---|---|---|---|
| id | int8 | 19 | null |
|
|
||||||||||||
| luoja | varchar | 255 | √ | null |
|
|
|||||||||||
| luotu | timestamp | 29,6 | √ | null |
|
|
|||||||||||
| muokattu | timestamp | 29,6 | √ | null |
|
|
|||||||||||
| muokkaaja | varchar | 255 | √ | null |
|
|
|||||||||||
| minimilaajuus | int4 | 10 | √ | null |
|
|
|||||||||||
| nimikoodi | varchar | 255 | √ | null |
|
|
|||||||||||
| arvioinninkuvaus_id | int8 | 19 | √ | null |
|
|
|||||||||||
| keskeisetsisallot_id | int8 | 19 | √ | null |
|
|
|||||||||||
| kuvaus_id | int8 | 19 | √ | null |
|
|
|||||||||||
| opetuksentavoiteotsikko_id | int8 | 19 | √ | null |
|
|
|||||||||||
| tavoitteidenkuvaus_id | int8 | 19 | √ | null |
|
|
|||||||||||
| laajuus | numeric | 10,2 | √ | null |
|
|
|||||||||||
| tyyppi | varchar | 255 | √ | null |
|
|
|||||||||||
| koodi | varchar | 255 | √ | null |
|
|
|||||||||||
| laajuusyksikko | varchar | 255 | √ | null |
|
|
|||||||||||
| osaamismerkkikappale_id | int8 | 19 | √ | null |
|
|
Indexes
| Constraint Name | Type | Sort | Column(s) |
|---|---|---|---|
| opintokokonaisuus_pkey | Primary key | Asc | id |

