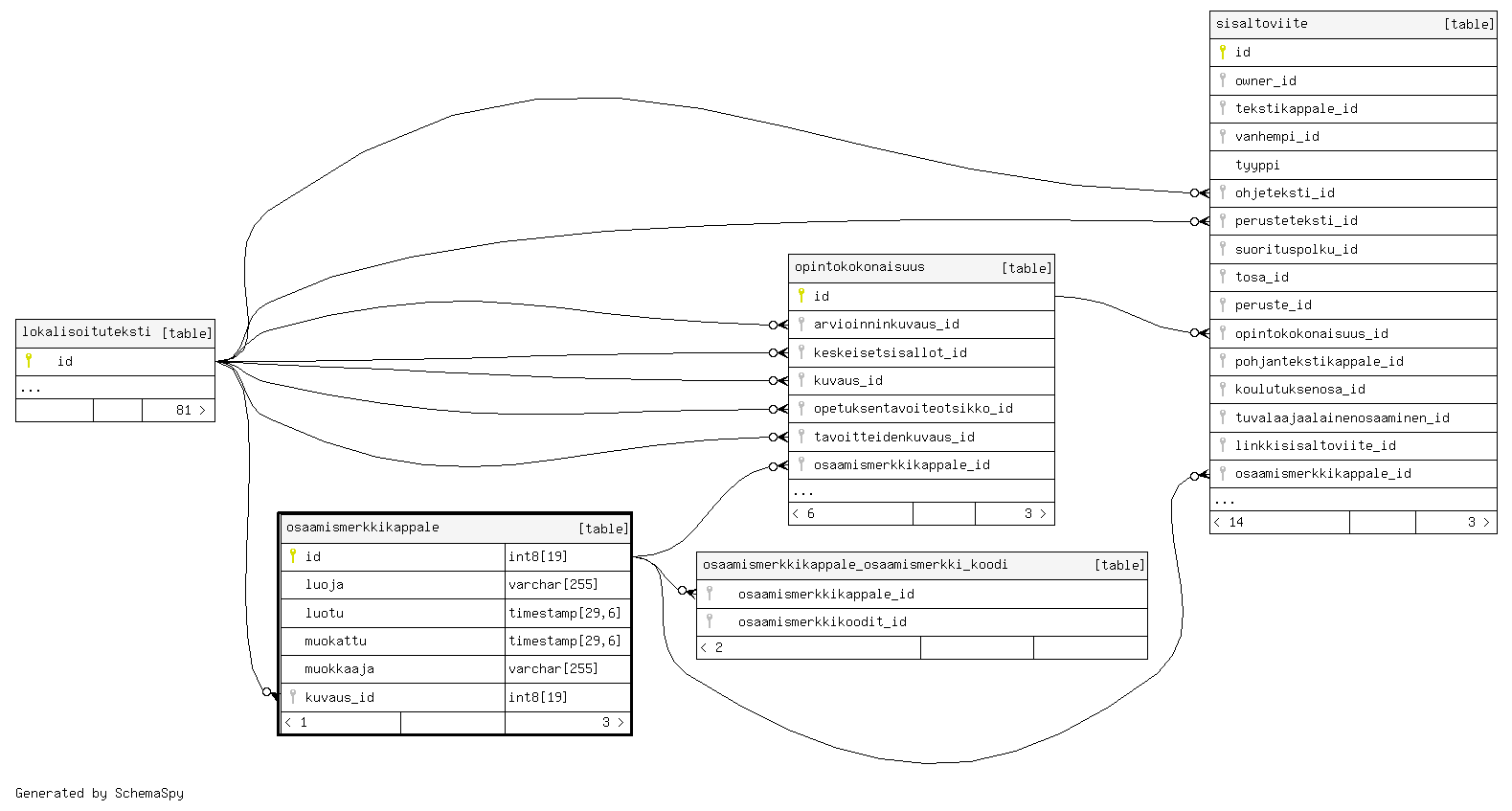
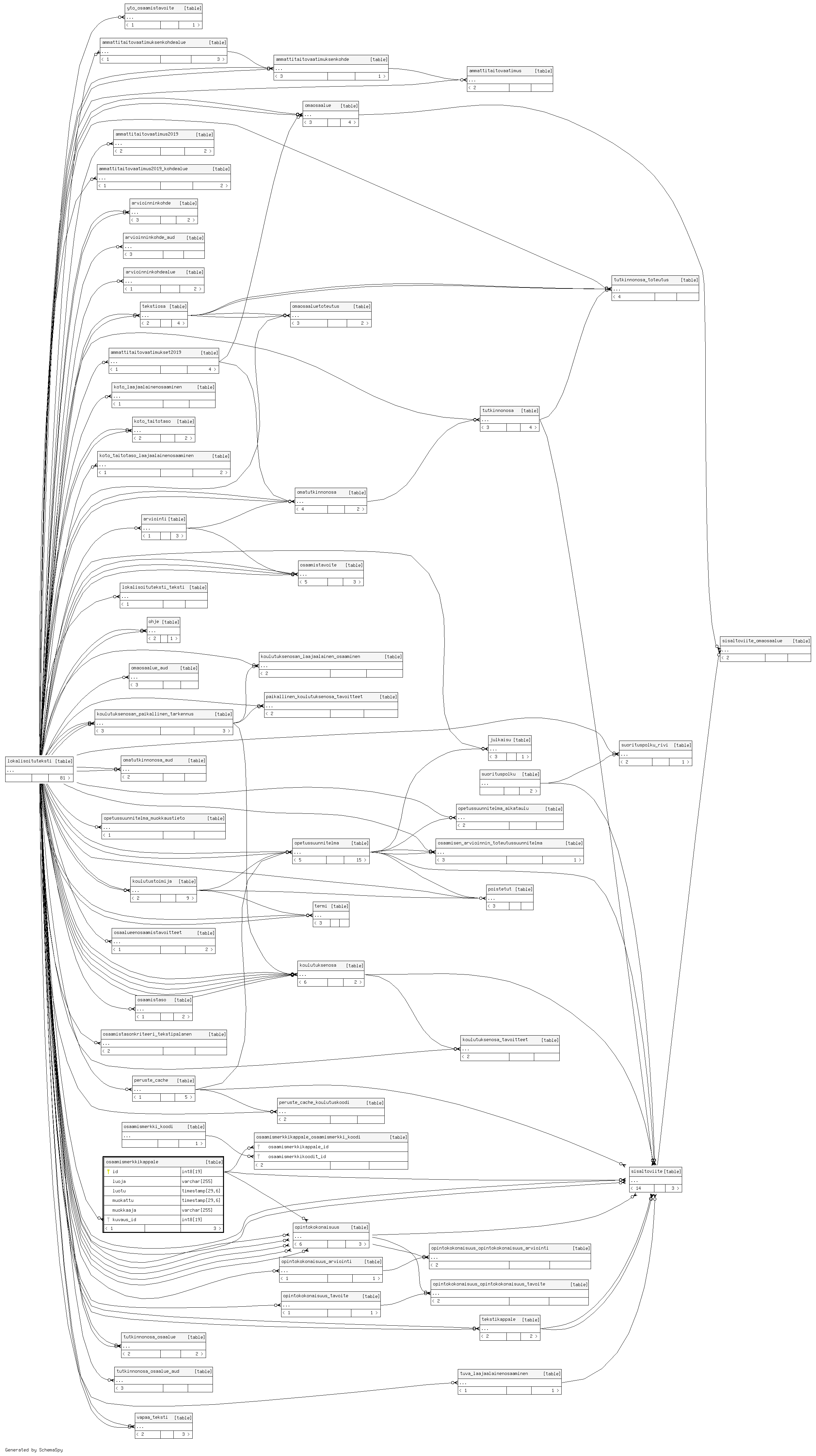
Columns
| Column | Type | Size | Nulls | Auto | Default | Children | Parents | Comments | |||||||||
|---|---|---|---|---|---|---|---|---|---|---|---|---|---|---|---|---|---|
| id | int8 | 19 | null |
|
|
||||||||||||
| luoja | varchar | 255 | √ | null |
|
|
|||||||||||
| luotu | timestamp | 29,6 | √ | null |
|
|
|||||||||||
| muokattu | timestamp | 29,6 | √ | null |
|
|
|||||||||||
| muokkaaja | varchar | 255 | √ | null |
|
|
|||||||||||
| kuvaus_id | int8 | 19 | √ | null |
|
|
Indexes
| Constraint Name | Type | Sort | Column(s) |
|---|---|---|---|
| osaamismerkkikappale_pkey | Primary key | Asc | id |

